Image
Axe 1: structure et fonction neuronales
Image
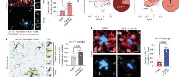
Axe 2: la neuroinflammation
Un processus commun à de nombreuses pathologies du Système Nerveux Central (SNC)
Image
Axe 3: thérapie cellulaire du SNC
Cellules souches et iPS
Image
Axe 4: Innovation thérapeutique
Patients, Cliniciens et Chercheurs, un trio capital
Image
Axe5: comprendre les horloges biologiques
Image
Axe 6: transport d'agents thérapeutiques dans le cerveau
Développement de vecteurs moléculaires

Accueil

L'Institut de NeurophysioPathologie (INP)

L'INP est un centre d'excellence qui intègre recherche fondamentale et clinique pour comprendre le fonctionnement du cerveau et développer des traitements innovants. Nos équipes étudient l'organisation et les interactions des cellules nerveuses, décodent les mécanismes moléculaires des pathologies cérébrales, et conçoivent de nouvelles approches thérapeutiques cellulaires et moléculaires.

Dernières publications

Événements à venir

Actualités